207
Kapitel 22
Zusatzschaltungen
Das Signal hätte den Ausgang durch den in Ruhestellung geöffneten Durchflussweg
von Ventil 3 erreicht. Bei Loslassen eines der beiden Stellteile würde das Ausgangs-
signal des UND-Glieds 2 erlöschen, und der Ausgang des ODER-Glieds 2 würde sich
auf seiner Seite hinsichtlich des Ventils 3 durchsetzen und dessen Durchflussweg ver-
schließen.
Auch wenn das Stellteil nach dem Loslassen sofort wieder gedrückt würde, würde
dies nichts an der Stellung von Ventil 3 ändern; das Ausgangssignal der Vorrichtung
wäre nach wie vor gleich 0. Um ein Ausgangssignal zu erzeugen, müssen beide Stell-
teile losgelassen und erneut ein zweites Mal gedrückt werden.
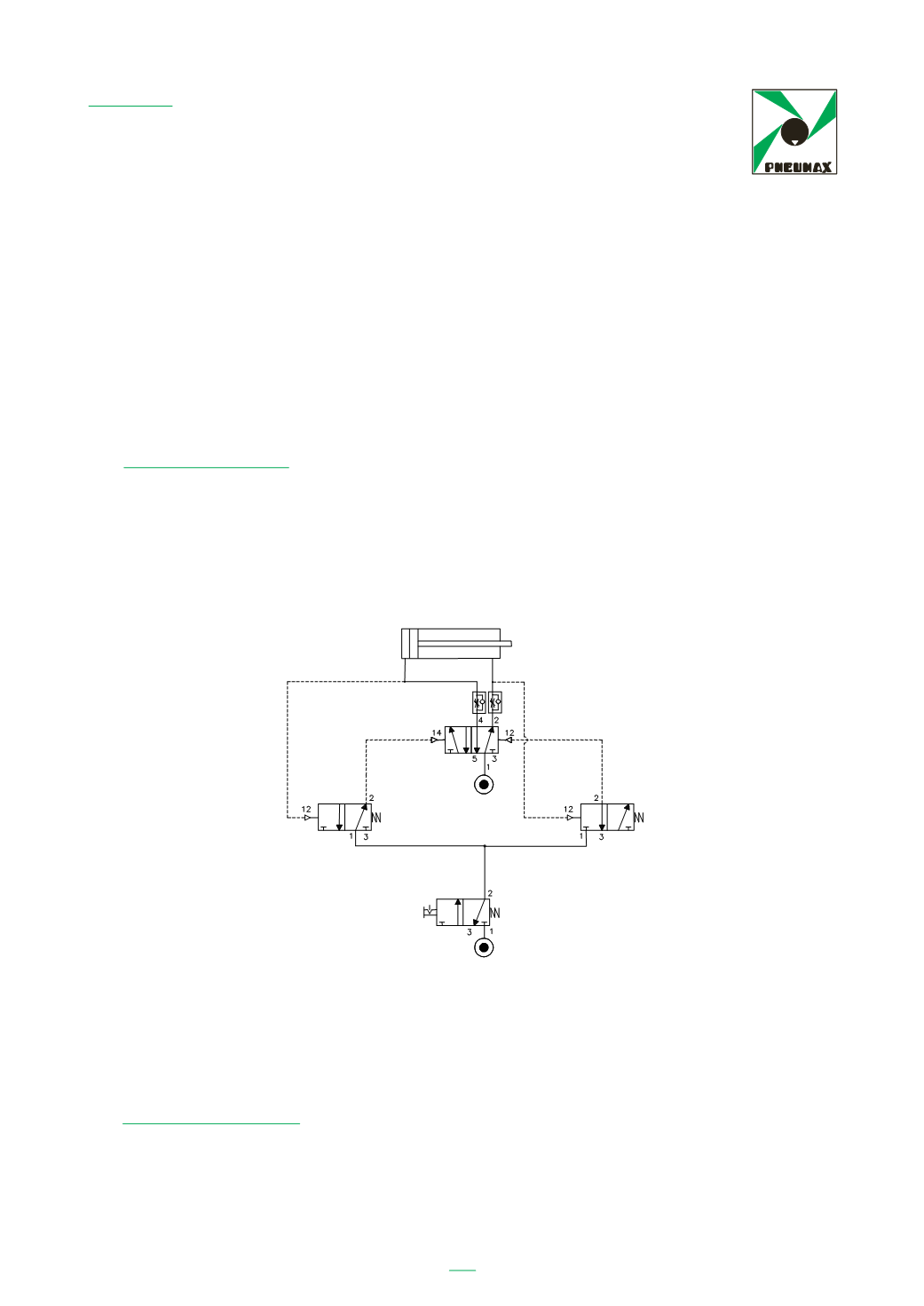
Oszillatorschaltung
Mithilfe der Oszillatorfunktion kann ein Gerät direkt mit einem Zylinder verbunden
werden; sobald das ganze System mit Druckluft versorgt ist, fährt der Zylinder solan-
ge aus und ein, bis die Druckluftversorgung abgeschaltet wird. Auch Oszillatorschal-
tungen können als fertige Baugruppen erworben oder nach dem unten dargestellten
Schema aus den einzelnen Bauteilen zusammengesetzt werden.
Die Oszillation erfolgt mithilfe virtueller Endschalter auf der Basis zweier NICHT-Funk-
tionen.
Flip-Flop-Schaltung
Eine Flip-Flop- oder Speicherschaltung besteht aus zwei entsprechend miteinander
verbundenen 5/2-Wegeventilen. Bei jedem Eingangsimpuls wechselt der Ausgang
von 2 auf 4 und umgekehrt.
252
Circuito oscillante
La funzione di oscillazione permette di connettere direttamente il dispositivo ad un
cilindro, ed una volta che il tutto sia alimentato con aria compressa, il cilindro stesso
comincia a compiere corse di andata e ritorno sino a quando l’alimentazione non
venga staccata. Anche in questo caso il dispositivo può essere un apparecchio
composito dedicato, oppure può essere composto collegando tra loro gli apparecchi
come nello schema che segue.
L’ oscillazione viene compiuta con l’ausilio di fine corsa virtuali realizzati con due
funzioni NOT.
Circuito Flip Flop
Il circuito flip flop è una apparecchiatura composta da due valvole 5/2
opportunamente connesse tra loro. Ad ogni impulso in ingresso l’uscita commuta da
2 a 4 e viceversa.




